来源:储能100人 ;作者:郭剑波
2020年9月2日,中国工程院院士、电力系统分析与控制专家郭剑波作了题为“高比例新能源电力系统的挑战及关键技术”的报告,预判未来高比例新能源电力电量场景,分析电力系统发展所面临的挑战,并提出需要重点关注的技术及应对措施。
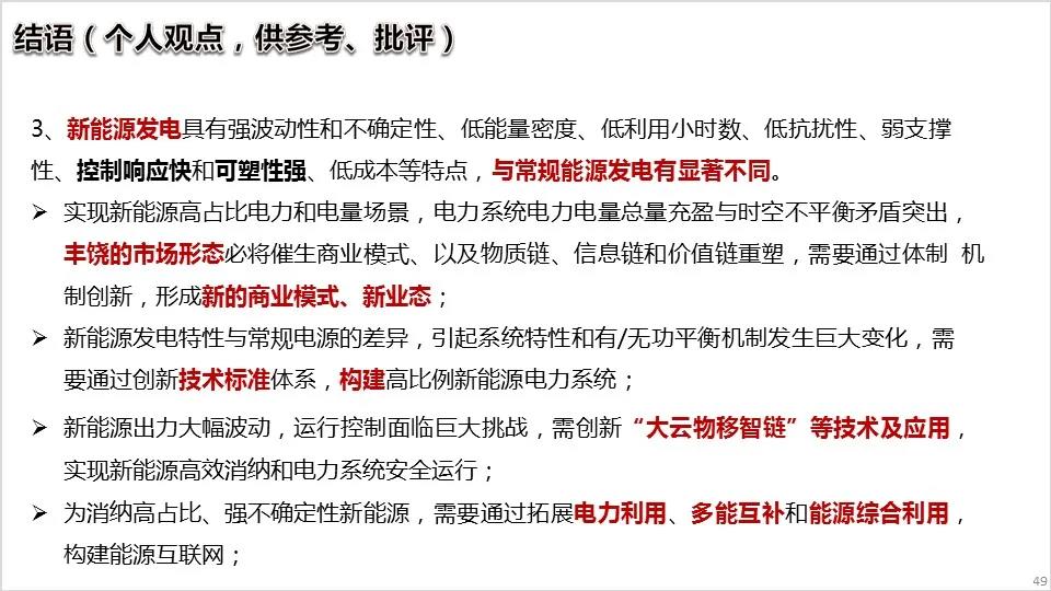
根据报告,2030年我国新能源发电量占比将达到20%,2050年将达到48%。不远的将来,高比例新能源电量的电力系统将从局部地区向全国扩展。
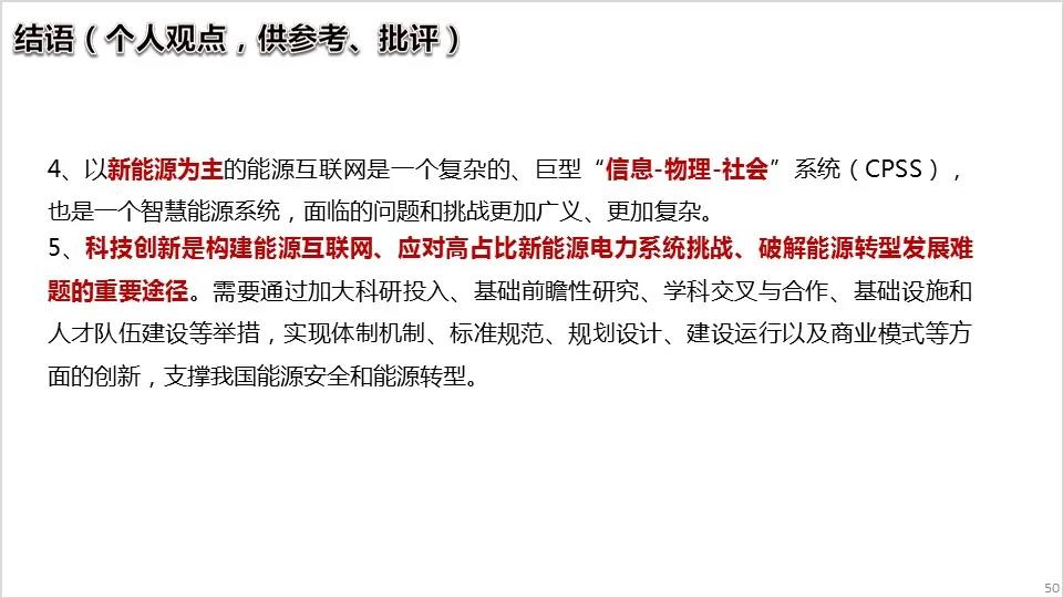
高比例新能源电力系统除了消纳挑战外,更重要的是会带来安全和机制上的挑战。储能和电动汽车将在高比例新能源电力系统电力电量平衡中起到重要的灵活调节作用,支撑供需双侧动态匹配,促进新能源有效利用。
PPT原文分享如下:



















































作者介绍:

郭剑波,电力系统分析与控制专家,中国工程院院士,中国电力科学研究院教授级高级工程师、博士生导师、注册咨询师,院长、党组副书记。长期从事电力系统分析与控制研究,在电网规划、提高电网安全稳定水平和输电能力及风电并网安全等方面成绩显著。先后参加了三峡输电等电网规划研究,主持了上世纪90年代开展的全国互联电网(2020~2050年)规划系列研究;主持研制了具有自主知识产权的可控串补装置和特高压串补装置,带领团队开发了跨大区交直流协调控制系统,提高了电网安全稳定水平和输电能力;组织建成了“国家能源大型风电并网系统研发(实验)中心”,为行业提供了公共研发实验平台,提高了风电并网安全水平。获国家科技进步一等奖1项、二等奖1项,何梁何利基金科学与技术进步奖。
