2.分析我省光伏产业现状与产能结构。全面梳理我省光伏产业的发展基础、区域布局、企业梯队、技术水平和在全球产业链中的地位;重点分析现有产能的结构性矛盾,识别低效、落后产能与高端、先进产能的分布情况,评估不同类型产能的市场竞争力与资源环境代价。
3.提出我省光伏产能压减方案。遵照国家要求,基于对行业态势和产业现状的研判,提出切实可行的光伏产能压减方案,明确分年度压减任务和各地市压减情况。
4.构建重大项目评价与产能管理标准体系。构建重大项目评价体系。研究制定面向光伏领域新建和扩建项目的综合性评价指标体系,重点评估项目的技术水平、产品附加值、能耗强度、环保表现、市场前景等方面的贡献,作为项目准入和资源配置的重要依据。构建项目调度管理体系。设计覆盖项目谋划、签约、建设、投产全过程的动态监测与协调调度机制,明确信息报送、风险预警、问题协调和绩效评估等环节要求,确保优质项目顺利推进,及时清退停滞或违规项目。建立窗口指导标准体系。对于钙钛矿等技术先进项目,储备窗口指导项目清单,从市场接受度、建设单位情况、产品和技术先进性、要件齐全程度全面研判项目建设的必要性和可行性,做好项目评估工作。
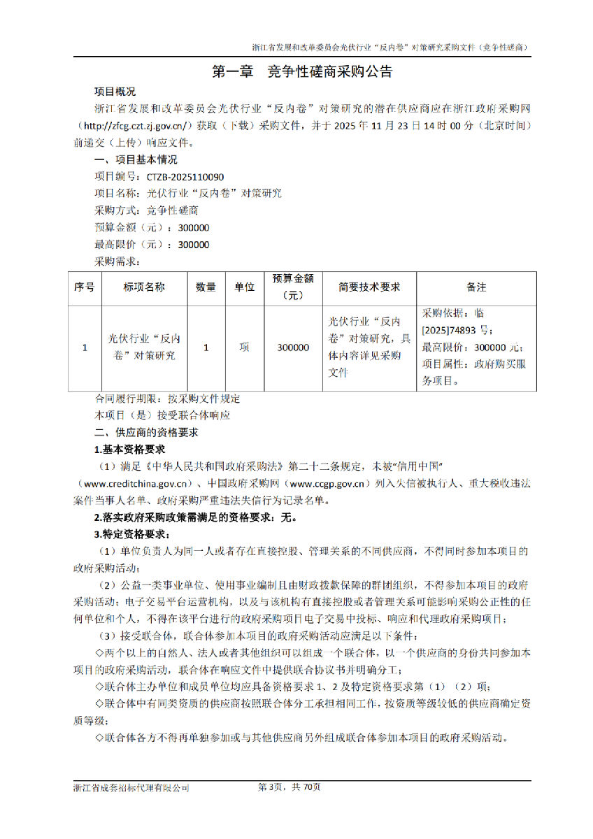
针对本次招标的研究背景和意义,浙江发改委表示,一是中央有要求。中央政治局会议、中央经济工作会议、2025年两会、中央财经委会议等提出综合整治“内卷式”竞争,光伏行业被列入“反内卷”工作重点关注对象。要求要依法依规、综合治理光伏行业低价无序竞争,引导企业提升产品品质,推动落后产能有序退出。
二是现实有压力。当前光伏行业面临阶段性产能过剩、产品价格非理性下跌、企业盈利能力普遍下滑的严峻挑战,“增产不增收”现象普遍。我省作为光伏制造大省,产业韧性与企业生存发展面临巨大压力,部分关键环节与核心技术仍受制于人,为此必须加快研究应对策略,引导产业从“规模竞争”转向“价值竞争”,巩固和提升我省光伏产业的全球竞争力。
三是外部有关口。国际绿色贸易壁垒呈加剧趋势,部分国家和地区对光伏产品提出了碳足迹、溯源等更高要求,单纯依靠成本优势的出口模式难以为继。同时,全球能源转型加速孕育着新一轮技术迭代与市场机遇,需要我省光伏产业主动适应规则、突破技术瓶颈、优化全球布局,在更高水平上参与国际合作与竞争。
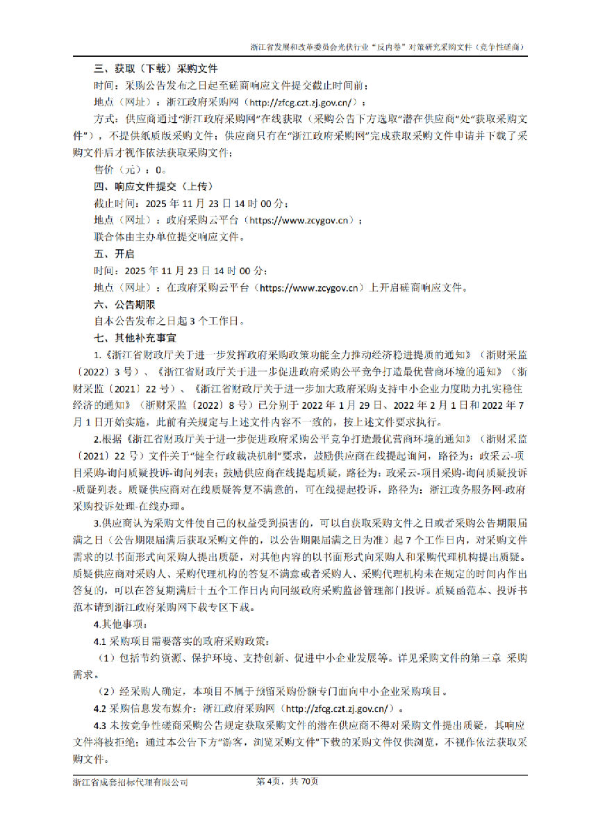
具体招标公告见下:









